跟隨拼多多步伐 淘寶支持僅退款
作者:总编辑 丨 時間:2023年12月27日 丨 分類:内地
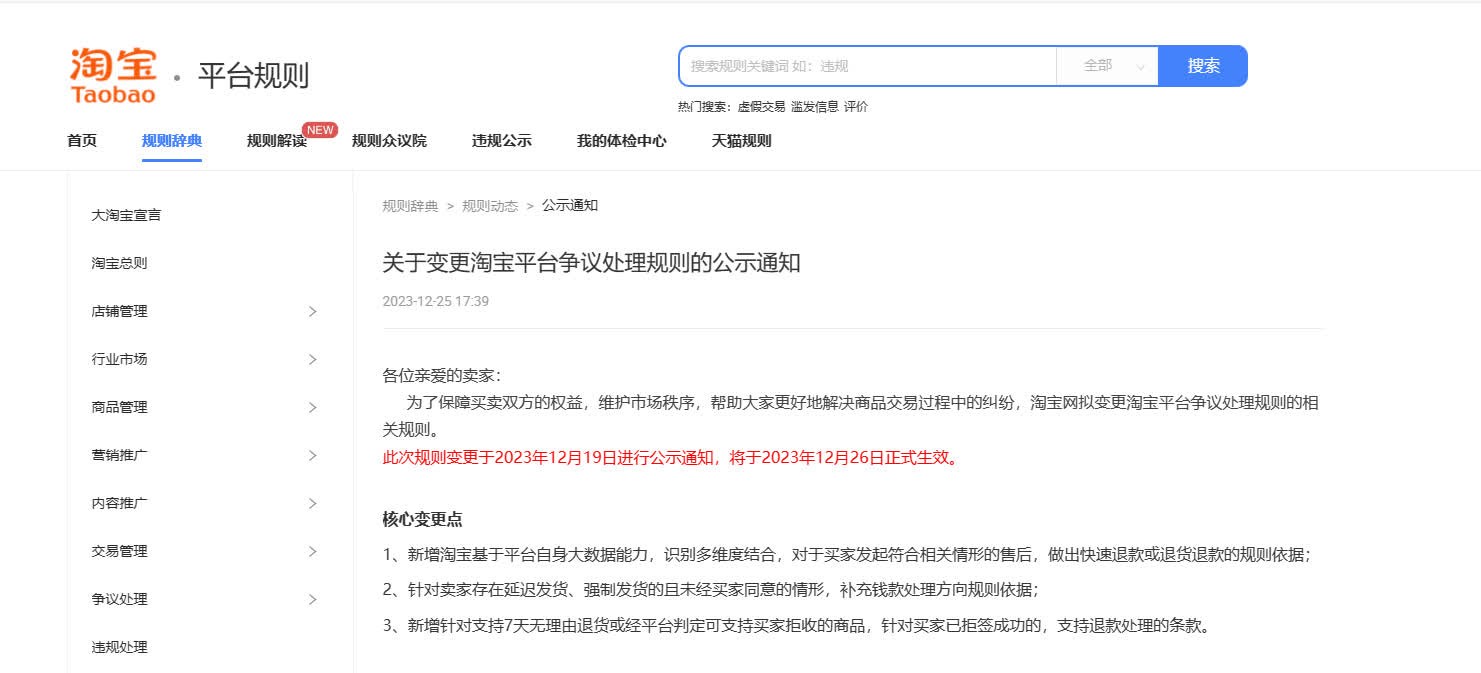
香港新聞網12月27日電 據淘寶官網25日消息,為了保障買賣雙方的權益,維護市場秩序,幫助大家更好地解決商品交易過程中的糾紛,淘寶網擬變更淘寶平台爭議處理規則的相關規則。
此次規則變更於2023年12月19日進行公示通知,於2023年12月26日正式生效。

淘寶網站截圖
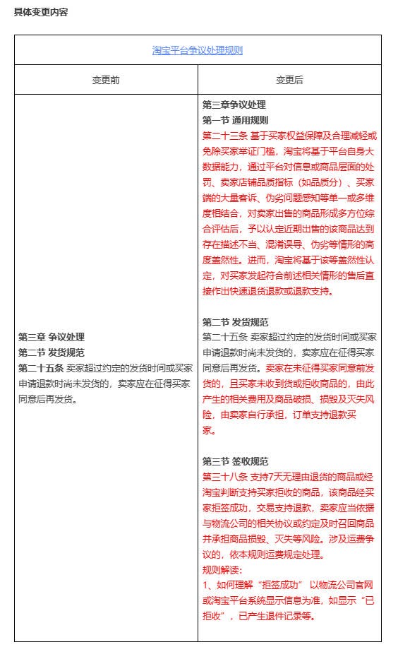
核心變更點
1、新增淘寶基於平台自身大數據能力,識別多維度結合,對於買家發起符合相關情形的售後,做出快速退款或退貨退款的規則依據;
2、針對賣家存在延遲發貨、強制發貨的且未經買家同意的情形,補充錢款處理方向規則依據;
3、新增針對支持7天無理由退貨或經平台判定可支持買家拒收的商品,針對買家已拒簽成功的,支持退款處理的條款。

上一篇
以色列駐印度使館附近發生爆炸
2023年12月27日
2023年12月27日
下一篇



